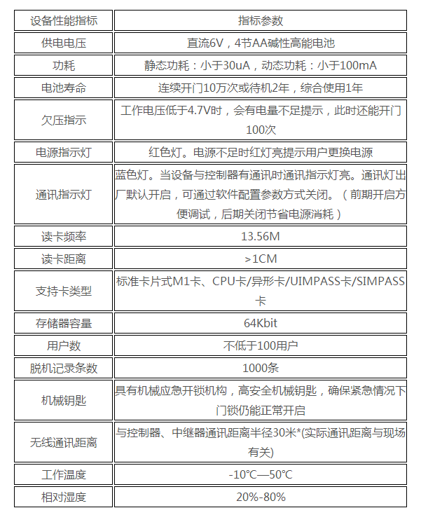
1、門鎖控制:支持脫機/聯(lián)機模式下門鎖操作控制及記錄管理;2、支持卡類型:支持符合14443A協(xié)議的13.56MHz卡;3、通訊:脫機/ZigBee/NB-IOT;4、門鎖支持不低于100張用戶卡,多至1000條開門記錄,記錄采用循環(huán)覆蓋方式存儲。5、結構合理:國際標準五鎖舌結構、安全性好,操作方便。6、適應性強:防水、防塵、防磁、防靜電。
版權所有:安徽六合電子科技有限公司Copyright ? 2018 ahlhdz.com,All Rights Reserved 業(yè)務咨詢電話:0551-68660092 68660093 傳真:0551-68660093-801 皖ICP備10015602號-1 技術支持:納創(chuàng)科技
六合公司承建的一卡通項目和智能卡 應用系統(tǒng)工程達到300余項,公司在 大力拓展產品線的基礎上,建立并完 善了技術體系和售后服務保障體系。